Mosaicizer demo

Mosaicizer

Privacy-first
face de-identification tool

An AI-powered tool that automatically detects faces in images and applies blur or mosaic. All processing happens locally, ensuring complete data security.

AI-powered precise face detection

Cutting-edge face detection with the YOLO11 neural network ensures high accuracy on partial faces, angled faces, and across diverse lighting conditions.

  • Real-time multi-face detection
    Detects and processes multiple faces in a single image
  • Partial-face recognition
    Accurately detects masked or occluded faces
  • Selective de-identification
    Choose which detected faces to process
AI face detection demo
Mosaicizer app face detection screen
🔒

100% local processing

All processing is done in your browser with no server transfer, ensuring complete privacy

Ultra-fast processing

Processes even large images quickly with WebNN and WebAssembly

🌐

Offline use

Works fully without an internet connection via PWA

Why choose Mosaicizer?

Clear advantages over cloud-based services

Criteria Mosaicizer Cloud services
Data transfer No transfer Server upload
Processing speed Instant (local) Network-dependent
Offline use Supported Not supported
Cost Free Usage-based billing
Privacy 100% guaranteed Depends on service policies
Installation Not required Account required

Built with cutting-edge web tech

A stack that delivers native-class performance in the browser

YOLO11

YOLO11

State-of-the-art object detection model

ONNX

ONNX Runtime

High-performance AI inference

WebNN

WebNN

Web neural network acceleration

WebAssembly

WebAssembly

Near-native performance

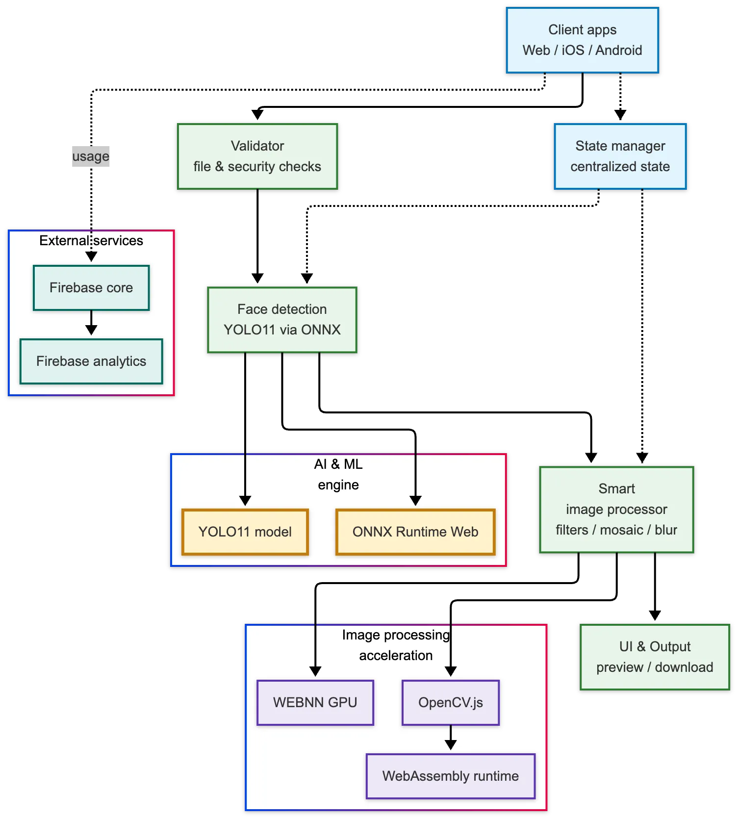
Technical architecture

Mosaicizer architecture

It only takes 5 seconds

An intuitive interface anyone can use

STEP 1

Upload your image

Drag and drop or click to upload an image

Upload step
STEP 2

Automatic face detection

AI automatically finds and highlights all faces

Detection step
STEP 3

Selective mosaic

Select faces to exclude from mosaic

Processing step
STEP 4

Choose effect & download

Choose blur or mosaic and download instantly

Processing step

Get started now

No install, no account, completely free—protect privacy with face de-identification

100%
Local processing
Free
Free forever
Open source
Transparent code
No installation
Use instantly